ExcelエージェントモードでSDS管理表の更新を半自動化できるか試してみた
概要
こんにちは、クラスメソッド製造ビジネステクノロジー部の田中聖也です。
おそらく、多くの工場では化学物質等安全データシート(以降、SDSと記載)の更新を一定の間隔で実施していると思います。
製造している物や部署で管理している数は違うかと思いますが、かなり面倒な作業ですよね・・・
SDS管理はExcelで管理していることが多いかと思います。
今回は Excelエージェントモードを使ってSDSの更新を楽できないかを試してみました。
準備
SDS管理表の作成
SDS管理表をエージェントモードを使って作りました。

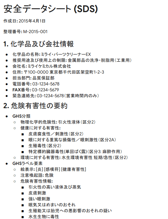
改訂前後の架空のSDSを準備
こっちはGeminiを使って作りました
2015年度版

2025年度版

やってみた
2025年度版のSDSをuploadして指示します。

なお、赤色部分が更新対象部分です。

狙っていたR,W,Z列が更新されていることを確認できました。
しかも、ご丁寧にどこを更新したかを教えてくれました。

まとめ
今回はExcelエージェントモードを使ってSDS管理表の更新を半自動化できないかを試してみました。
結果として、狙った部分が更新されていて、かなり楽できそうなことが分かりました。
ただ、今回はあくまで1つを対象としており実務では数10以上を管理する必要があります。
Excelエージェントモードでは1回にuploadできる添付ファイルの数に制限があるので、現状のままでは難しそうです。
Copilotに相談すると以下のような回答があり、複数のツールを組み合わせれば達成できそうな感じでした。
SharePointにSDS PDFを入れる → Power Automateが起動 → AI Builderで必要項目を抽出 → Excelテーブルへ書き込み → confidenceが低い行だけ人に確認依頼。Microsoft Learn には、抽出したテーブル列をExcelに書き込む使い方の例もあります。さらに、長いPDFでは Pages パラメータで対象ページを絞れるので、巨大なSDSの処理効率改善にも使えます。
こちらは別のブログでまとめたいと思います。








