drawio-mcpで紹介されている「MCP不要の作図代替案(Project Instructions)」を試してみた
Draw.io が公式に Draw.io MCP Server を公開しています。 このMCPサーバーを使うことで、LLM に draw.io エディタ上で図を作成・表示させることができます。 DevelopersIOでも、AWS構成図を作成したブログがあります。
一方で、このリポジトリを眺めていると、 代替手段として Project Instructions というアプローチが紹介されていることに気が付きました。 MCP不要 で、Claude.ai のプロジェクトにテキストを貼るだけで同じように draw.io の構成図を作成できる、 というものです。
今回はこの Project Instructions を実際に試してみました。
Project Instructions について
これは MCP を使わずにテキストの指示だけで draw.io の図を生成するアプローチです。 仕組みはシンプルです。以下のような流れでセットアップが完了します。
- Claude.ai のプロジェクトに指示テキスト(claude-project-instructions.txt)を貼る
- Claude が draw.io の図(XML等)を生成し、Python コードで圧縮・エンコードして URL を生成する
- 生成された URL をブラウザで開くと draw.io エディタで図が表示される
セットアップする
Claude.ai のプロジェクトにて、 [新規プロジェクト] を作成します。

[+ 新規プロジェクト] を選択
プロジェクトの名前は適当に、 Draw.io Project とします。 [プロジェクトを作成] を選択します。

プロジェクト名を指定して [プロジェクトを作成]
[ファイル] > [テキストコンテンツを追加] を選びます。

[ファイル] > [テキストコンテンツを追加] を選択
プロジェクトのカスタム指示に、 claude-project-instructions.txt の内容をそのまま貼り付けます。

claude-project-instructions.txt の内容をカスタム指示に貼り付け
以上でセットアップ完了です。
試してみる
いくつかのお題で図を作らせてみます。 なお、モデルは Opus 4.6(拡張思考あり)を使用しています。
シンプルなAWS構成図
まずはシンプルなAWS構成図を素のプロンプトで依頼してみます。
以下のシンプルなAWS構成図を draw.io で作成してください。
ユーザー → CloudFront → ALB → EC2 (2台) → RDS (MySQL)
VPCの中にパブリックサブネット(ALB)とプライベートサブネット(EC2, RDS)を配置してください。
出力は以下のとおりです。

Claude の出力。[Open in draw.io] ボタンが生成される
[Open in draw.io] をクリックすると 外部リンク(draw.io)が開き、内容を確認できます。

draw.io エディタで開いた結果。アイコンが古く、文字とアイコンが重なっている
出力は…良くないですね。 AWSアイコンが古い/存在しないものが使われ、 文字とアイコンが重なっています。
シンプルなAWS構成図(改)
課題についてAIと壁打ちし、プロンプトを改善しました。 shape を明示的に指定し、レイアウトの指示も追加します。
以下のAWS構成図を draw.io のXML形式で作成してください。
■ 構成
ユーザー → CloudFront → ALB → EC2 (2台) → RDS (MySQL)
VPC内にパブリックサブネット(ALB)とプライベートサブネット(EC2, RDS)を配置。
■ スタイル指定
- AWS 2024 (AWS 19) のアイコンセットを使用してください。draw.io の shape ライブラリから以下を使ってください:
- CloudFront: shape=mxgraph.aws4.cloudfront
- ALB: shape=mxgraph.aws4.application_load_balancer
- EC2: shape=mxgraph.aws4.ec2
- RDS: shape=mxgraph.aws4.rds
- VPC: shape=mxgraph.aws4.vpc
- ユーザー: shape=mxgraph.aws4.users
- ラベルは各アイコンの下に配置(verticalLabelPosition=bottom;verticalAlign=top)
- ラベルに白背景を付ける(labelBackgroundColor=#FFFFFF)
- アイコンサイズは幅60、高さ60
- 各要素間の間隔を十分に取り重ならないように(最低80px間隔)
- コンテナ(VPC、サブネット)はアイコンと重ならないよう十分な大きさに
- XML内の定義順:ラベルが矢印の上に描画されるようにする
- つまり コンテナ → 矢印(edge) → アイコン(vertex)
- 接続される要素同士のX座標またはY座標を揃え、矢印の折れ線を最小化する
結果は以下のとおりです。良い感じですね!

shape 指定によりAWSアイコンが正しく表示された
サーバーレスWebアプリ構成図
サーバーレスWebアプリを題材に試します。 先程のスタイル指定を取り入れ、以下のプロンプトを投げました。
以下のサーバーレスWebアプリのAWS構成図を draw.io で作成してください。
- フロントエンド: CloudFront + S3 (静的ホスティング)
- 認証: Cognito
- API: API Gateway → Lambda
- データ: DynamoDB + S3 (ファイルストレージ)
- 監視: CloudWatch
- CI/CD: CodePipeline → CodeBuild
各サービス間の通信フローも矢印で示してください。
■ スタイル指定
- AWS 2024 (AWS 19) のアイコンセットを使用してください
- ラベルは各アイコンの下に配置(verticalLabelPosition=bottom;verticalAlign=top)
- ラベルに白背景を付ける(labelBackgroundColor=#FFFFFF)
- アイコンサイズは幅60、高さ60
- 各要素間の間隔を十分に取り重ならないように(最低80px間隔)
- コンテナ(VPC、サブネット)はアイコンと重ならないよう十分な大きさに
- XML内の定義順:ラベルが矢印の上に描画されるようにする
- つまり コンテナ → 矢印(edge) → アイコン(vertex)
- 接続される要素同士のX座標またはY座標を揃え、矢印の折れ線を最小化する
出力がこちらです。

サーバーレスWebアプリ構成図の出力。矢印が一部重なっている
良い感じです。サービスアイコンも正しく表示されています。
ただ、矢印が重なって見づらい箇所がありました。 同じセッション内で「矢印は直線にして」と依頼すると、改善されました。

「矢印は直線にして」と依頼した後の改善結果
GitHub Flow フローチャート
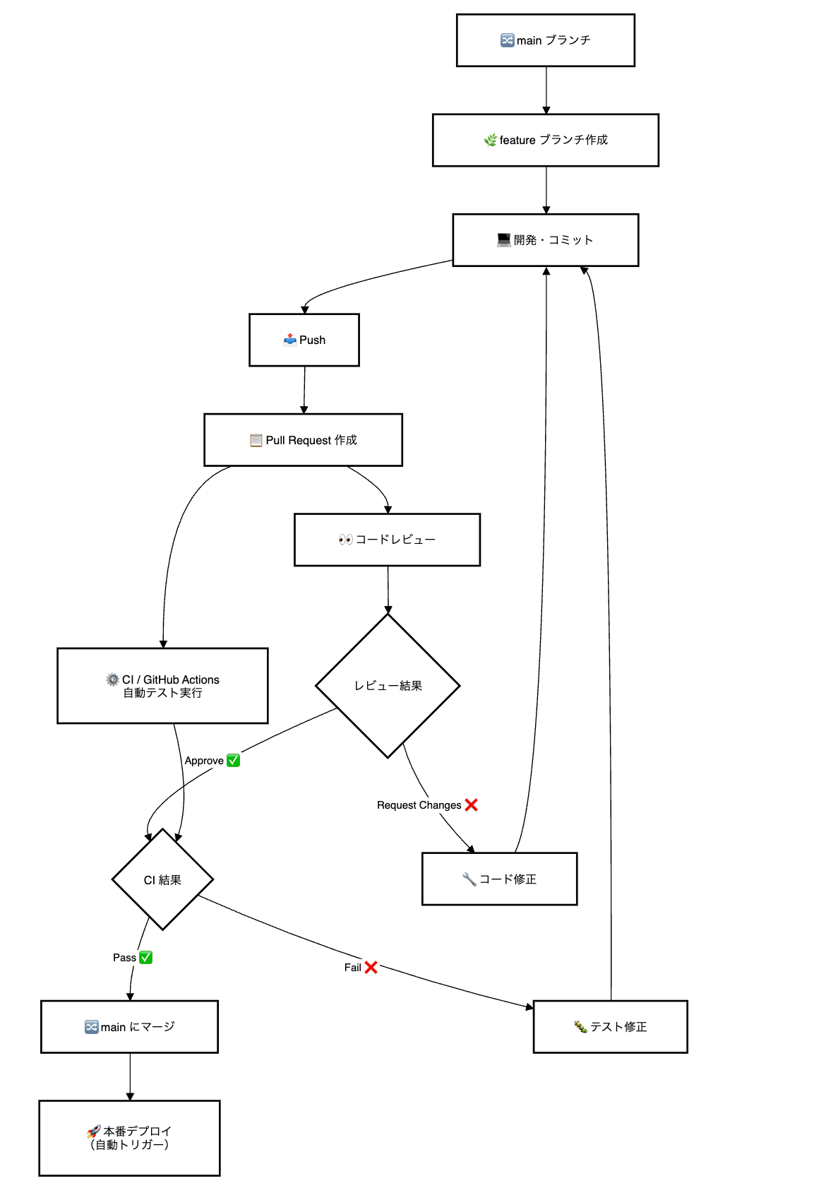
AWS構成図以外も試してみます。 GitHub Flow の開発フローをフローチャート形式で依頼しました。
GitHub Flow ベースの開発フローを draw.io で作成してください。
1. main ブランチから feature ブランチを作成
2. feature ブランチで開発・コミット
3. Push して Pull Request を作成
4. レビュアーがコードレビュー(Approve or Request Changes)
5. CI(GitHub Actions)が自動テスト実行
6. レビュー承認 + CI パス → main にマージ
7. main マージをトリガーに本番デプロイ
フローチャート形式で、分岐(レビュー指摘あり→修正に戻る)も含めてください。
出力がこちらです。 フローチャートはスタイル指定なしでも良い感じの結果でした。

GitHub Flow フローチャートの出力結果
おわりに
drawio-mcp の Project Instructions を試してみました。 Claude Project でサクッと作図できるのは便利です。 MCP利用が難しい環境でも、この方法であれば良い感じに drawio 図を作成できそうですね。
以上、参考になれば幸いです。









